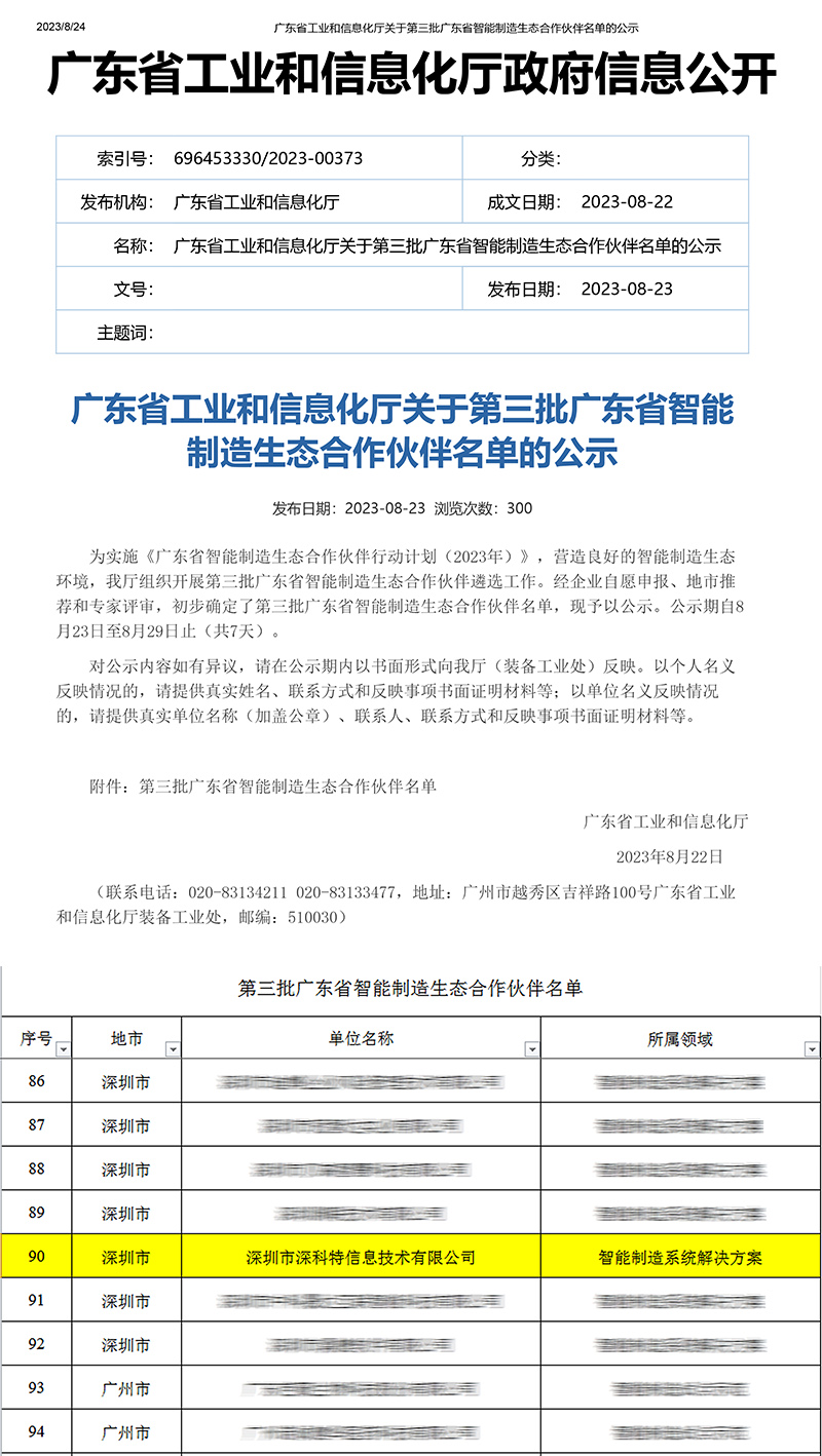
深科特入选广东省智能制造生态合作伙伴名单

       广东省工业和信息化厅为实施《广东省智能制造生态合作伙伴行动计划(2023年)》,营造良好的智能制造生态环境,广东省工业和信息化厅组织开展第三批广东省智能制造生态合作伙伴遴选工作。深科特凭借优质的产品、服务和口碑,顺利入选第三批广东省智能制造生态合作伙伴名单


       本次入选意味着深科特后续在智能制造项目开展及产业智能制造专场对接方面具有优先权深科特始终聚焦智能制造软件领域关键技术攻关和数字化工厂、智能制造项目开展提升制造业数字化和智能化水平推动制造业实现可持续和高质量发展。

       点击查阅公告原文广东省工业和信息化厅关于第三批广东省智能制造生态合作伙伴名单的公示



返回列表